五年级上册语文期末押题作文7篇(高频作文)

五年级上册语文期末押题作文7篇(高频作文)-咖脉互联
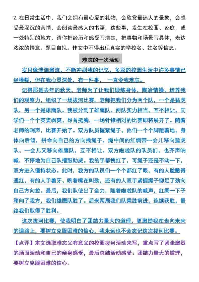
五年级上册语文期末押题作文7篇(高频作文)
此内容为付费资源,请付费后查看
钻石1
限时特惠
钻石9.9
立即购买
您当前未登录!建议登陆后购买,可保存购买订单
付费资源

——预览已结束,还剩5页未读——
您已获得此文档下载权限,请点击底部下载完整文档

友情提醒:

如果发现有多个项目雷同、过期或者下载链接失效,请私信发布者留言等待处理。

提示:无需理会网盘文件或者视频里的任何加微信或者二次收费的信息。

网盘链接的资料,尽快转存到自己网盘,防止后期链接失效

现在加入永久钻石会员 :尊享全站资源免费下载学习(自助投稿栏目专享折扣)

© 版权声明
THE END
喜欢就支持一下吧
点赞207赞赏 分享
评论 抢沙发

请登录后发表评论

    暂无评论内容