tgAI全自动翻译智能人工客服 客服机器人源码 带视频搭建教程
互联网转载 具体未测试
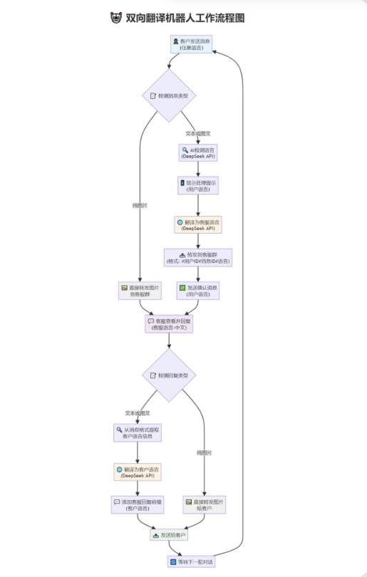
功能说明:
1.双向功能,这个不用说
2.将客户消息翻译为客服配置的指定语言,不管客户消息是哪个国家的语言,只要是deepseek能识别的语言都可以。
3.将客户发送的消息翻译为符合客户国家口语习惯的语言


友情提醒:
如果发现有多个项目雷同、过期或者下载链接失效,请私信发布者留言等待处理。
提示:无需理会网盘文件或者视频里的任何加微信或者二次收费的信息。
网盘链接的资料,尽快转存到自己网盘,防止后期链接失效
现在加入永久钻石会员 :尊享全站资源免费下载学习(自助投稿栏目专享折扣)
© 版权声明
本站资料内容均来源于互联网,并不代表本站立场!如若本站内容侵犯了原著者的合法权益,可联系我们进行处理!会员投稿请注明转载或原创!
拒绝任何人以任何形式在本站发表与国家法律相抵触的言论!
THE END
喜欢就支持一下吧
相关推荐




















暂无评论内容